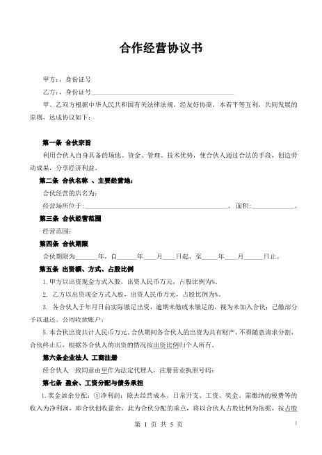
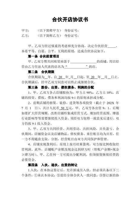
合伙合作开店协议

公司简介 - 网站声明 - 网站地图 - 友情链接  - 联系我们

copyright@ 2010-2021 合同大全网 版权所有
ICP备案号:闽ICP备2021014518号-5